诺德安悦债券成立 募集净额16.5亿元
2025年04月09日 11:01
来源:
中国经济网
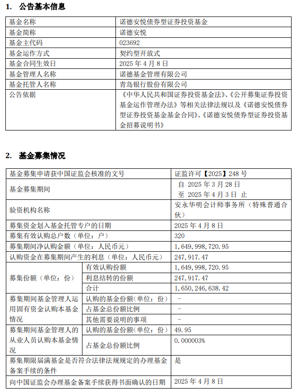
中国经济网北京4月9日讯 今日,诺德基金管理有限公司发布诺德安悦债券型证券投资基金基金合同生效公告。
该基金募集期间净认购金额1,649,998,720.95元,认购资金在募集期间产生的利息247,917.47元,募集份额合计1,650,246,638.42份。
该基金的基金经理为景辉。景辉2005年2月至2017年4月期间,先后任职于金川集团、浙江银监局、杭州银行股份有限公司。2017年5月加入诺德基金管理有限公司,担任固定收益部副总监职务,从事投资研究工作。

(责任编辑:李荣)