路博迈中证A500指数增强成立 规模14亿元
2025年03月21日 10:37
来源:
中国经济网
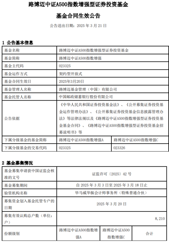
中国经济网北京3月21日讯 今日,路博迈基金管理(中国)有限公司发布路博迈中证A500指数增强型证券投资基金基金合同生效公告。
该基金募集期间净认购金额合计1,398,147,557.87元,认购资金在募集期间产生的利息合计597,100.29元,募集份额合计1,398,744,658.16份。
该基金的基金经理为魏晓雪。魏晓雪2006年至2009年在鹏远(北京)管理咨询有限公司上海分公司(凯基管理咨询)担任研究员;2009年10月加入光大保德信基金管理有限公司,担任高级研究员。曾任西南证券高级客户经理;鹏远(北京)管理咨询上海分公司研究员;光大保德信基金管理有限公司总经理助理、研究总监及基金经理。2022年10月加入路博迈基金管理(中国)有限公司,现担任路博迈基金管理(中国)有限公司副总经理、CIO、基金经理,分管公募股票投资部和研究部,兼公募股票投资部总经理及研究部总经理。


(责任编辑:李荣)