侯慧娣离任东吴添瑞三个月定开债券
2025年03月04日 15:28
来源:
中国经济网
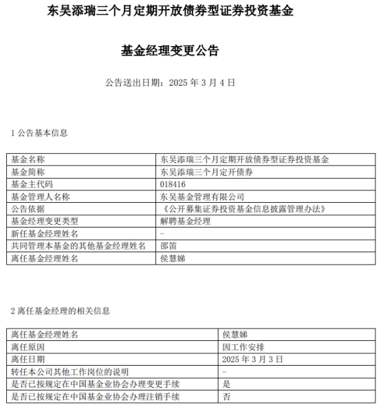
中国经济网北京3月4日讯 今日,东吴基金管理有限公司公告称,侯慧娣因工作安排离任东吴添瑞三个月定开债券(A类018416;C类018417)。
侯慧娣曾任职世商软件(上海)有限公司债券分析师,国信证券研究所固定收益分析师,德邦基金管理有限公司高级债券研究员、基金经理、固定收益部副总监,国联安基金管理有限公司基金经理,万家基金管理有限公司基金经理及现金管理部副总监(主持工作),达诚基金管理有限公司总经理助理。2022年5月加入东吴基金管理有限公司,现担任固收投资副总监兼固定收益总部总经理、基金经理。
东吴添瑞三个月定开债券A、C成立于2023年7月21日,截至2025年3月3日,其今年来收益率为-0.14%、-0.18%,成立来收益率为12.92%、12.55%,累计净值为1.1284元、1.1247元。

(责任编辑:李荣)