博时科创综指ETF成立 规模20亿元
2025年02月27日 10:57
来源:
中国经济网
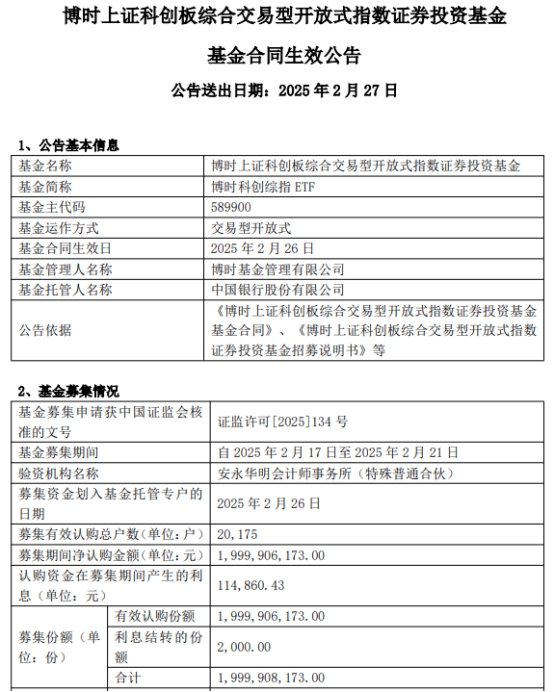
中国经济网北京2月27日讯 今日,博时基金管理有限公司发布博时上证科创板综合交易型开放式指数证券投资基金基金合同生效公告。
该基金募集期间净认购金额1,999,906,173.00元,认购资金在募集期间产生的利息114,860.43元,募集份额合计1,999,908,173.00份。
该基金的基金经理为刘玉强。刘玉强2015年至今任职博时基金管理有限公司,现任博时专精特新主题混合型证券投资基金的基金经理。2023年2月1日任博时专精特新主题混合型证券投资基金基金经理。

(责任编辑:李荣)