中银淳利三个月持有期债券成立 规模53亿元
2025年02月24日 10:24
来源:
中国经济网
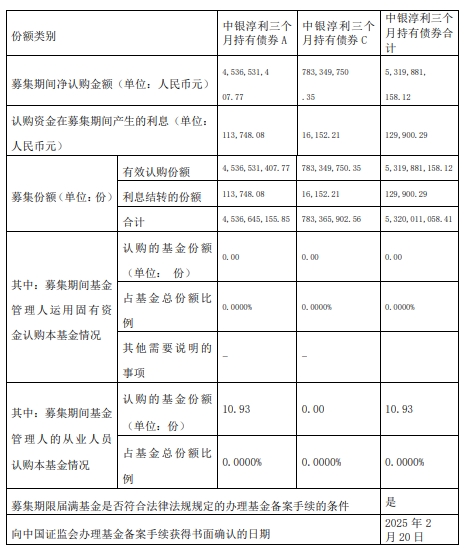
中国经济网北京2月24日讯 近日,中银基金管理有限公司发布中银淳利三个月持有期债券型证券投资基金基金合同生效公告。
该基金募集期间净认购金额合计5,319,881,158.12元,认购资金在募集期间产生的利息合计129,900.29元,募集份额合计5,320,011,058.41份。
该基金的基金经理为陈玮。陈玮任中银基金管理有限公司助理副总裁(AVP),董事(D),应用数学硕士。具备基金从业资格。曾任上海浦东发展银行总行金融市场部高级交易员。2014年加入中银基金管理有限公司,曾担任固定收益基金经理助理。


(责任编辑:李荣)