建信上证科创板综合ETF成立 规模20亿元
2025年02月21日 10:22
来源:
中国经济网
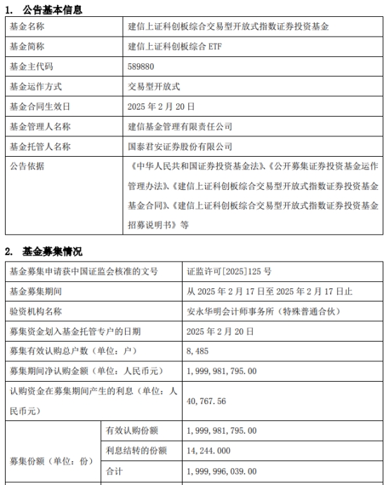
中国经济网北京2月21日讯 今日,建信基金管理有限责任公司发布建信上证科创板综合交易型开放式指数证券投资基金基金合同生效公告。
该基金募集期间净认购金额1,999,981,795.00元,认购资金在募集期间产生的利息40,767.56元,募集份额合计1,999,996,039.00份。
该基金的基金经理为葛鲁禹。葛鲁禹2016年7月毕业于北京大学金融学专业,同年7月加入建信基金,历任金融工程及指数投资部助理研究员、研究员、基金经理助理兼研究员、投资经理助理、投资经理等职务。2022年12月26日起任建信创业板交易型开放式指数证券投资基金、建信创业板交易型开放式指数证券投资基金发起式联接基金的基金经理。

(责任编辑:李荣)